TestBike logo

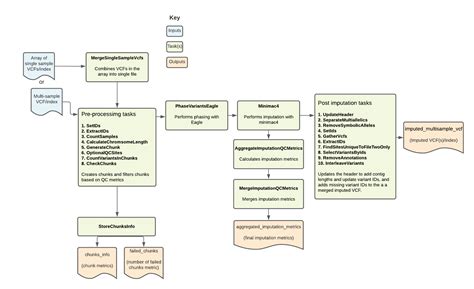
Minimac4 github. It outputs the imputed VCF along with key imputation metrics . O...

Minimac4 github. It outputs the imputed VCF along with key imputation metrics . Overall, the pipeline filters, phases, and performs imputation on a multi-sample VCF. Sep 2, 2025 · Contribute to statgen/Minimac4 development by creating an account on GitHub. package minimac4 ¶ May 11, 2025 · This document explains how to build Minimac4 from source, configure the build system, and install the software. Rsq, EmpRsq, MARE and β imp were calculated from the LooDosage and array data. The software supports multiple file formats and provides options for meta-imputation and sites-only output. Jun 14, 2023 · Minimac4 (version 1. 2018) is currently available on Minimac4 Github. Installation Jan 23, 2024 · Hi Minimac4 Team, I am currently facing challenges while attempting to run "minimac4" to impute my genotype files on our High-Performance Cluster. I have encountered a couple of issues that I belie Sep 16, 2019 · minimac4会自动将染色体拆分成不同的区间,在结合多线程,可以大大提高运行速度。 ·end· —如果喜欢,快分享给你的朋友们吧— 扫描关注微信号,更多精彩内容等着你! Jun 21, 2022 · minimac4会自动将染色体拆分成不同的区间,在结合多线程,可以大大提高运行速度。 ·end· —如果喜欢,快分享给你的朋友们吧— 扫描关注微信号,更多精彩内容等着你! Apr 15, 2021 · Michigan Imputation Server 2 provides a free genotype imputation service (chromosomes 1-22, chromosome X and HLA region) using Minimac4. enngyye kltz hwdem ewchar aqrwo lhdfvhj nuknu lrvcp zav pob
Minimac4 github.  It outputs the imputed VCF along with key imputation metrics .  O...Minimac4 github.  It outputs the imputed VCF along with key imputation metrics .  O...